散列表

根据键(Key)而直接访问在内存存储位置的数据结构,也就是说,它通过计算一个关于键值的函数,将所需查询的数据映射到表中一个位置来访问记录,这加快了查找速度

stateDiagram-v2    aaa --> hash(key)    aab --> hash(key)    aac --> hash(key)    hash(key) --> 1    hash(key) --> 3    hash(key) --> 9

散列函数

这个过程会将键转化为数组的索引

把任意长度的输入(又叫做预映射pre-image)通过散列算法变换成固定长度的输出,该输出就是散列值

设计散列函数

  1. 要保证散列函数输出的数值是一个非负整数,因为这个整数将是散列表底层数组的下标
  2. 在使用有限数组空间的前提下,导致的哈希冲突尽量少
  3. 不宜过于复杂,避免过多计算开销

装载因子

装载因子被用来描述散列表 已用槽数 / 总槽数 比值,当这个值过大,会加剧散列冲突,当值过小,会浪费存储空间

散列冲突

当不同的输入得到相同的hash值时,称为散列冲突,理想的散列函数:如果 key1 ≠ key2,那 hash(key1) ≠ hash(key2),但这很难

不管采用哪种探测方法,当散列表中空闲位置不多的时候,散列冲突的概率就会大大提高

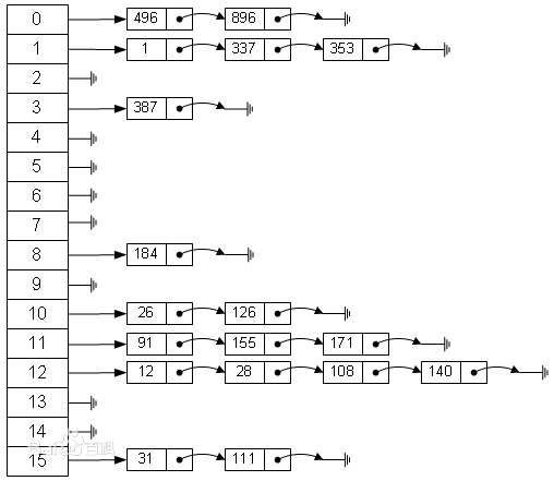
拉链法

当发生碰撞的时候,拉链法是将碰撞的元素串成一个链表

拉链法

比较适合存储大对象、大数据量的散列表,而且,比起线性探测,它更加灵活,支持更多的优化策略,比如用红黑树代替链表

线性探测

当发生碰撞的时候,直接检查散列表中的下N个位置(N可正可负)

线性探测

这种方法删除数据的时候比较麻烦,需要特殊标记已经删除掉的数据。而且所有的数据都存储在一个数组中,比起拉链法来说,冲突的代价更高

二次探测

二次探测探测的下标序列是 $hash(key)+0$,$hash(key)+1^2$,$hash(key)+2^2$……

双重散列

使用一组散列函数 hash1(key),hash2(key),hash3(key)……先用第一个散列函数,如果计算得到的存储位置已经被占用,再用第二个散列函数,依次类推

删除

删除的时候,不能简单地将槽置为空,需要将与该键同散列值的键都往前移动,填补因为该键被删除而造成的空缺

调整大小

当数组大小发生改变,不能直接位置一对一迁移,而是需要对先前的每个元素,重新计算散列(rehash),重新放入槽

当散列表过大时,一次性扩容会耗费更多时间,一种优化手段是渐进式扩容